Блок управления коллекторным двигателем постоянного тока
Прежде всего – для чего это нужно. Почти у каждого моделиста имеется самодельный или промышленный электроинструмент с приводом от коллекторного двигателя постоянного тока. При этом обычно такой инструмент не имеет регулятора оборотов или имеется простейшая ступенчатая регулировка. Не буду лишний раз доказывать, что наличие регулятора оборотов в электроинструменте позволяет оптимально подобрать режим для каждой операции, особенно при использовании различных насадок. Кроме того, моделисты часто используют низковольтные нагреватели – паяльники, приспособления для гибки деревянных реек и т. п. При этом с помощью регулятора можно получить оптимальную температуру нагревателя. Моделисту иногда приходится наносить гальванические покрытия, для чего необходим регулируемый источник постоянного тока. Все эти функции способно выполнить устройство, описанное ниже.
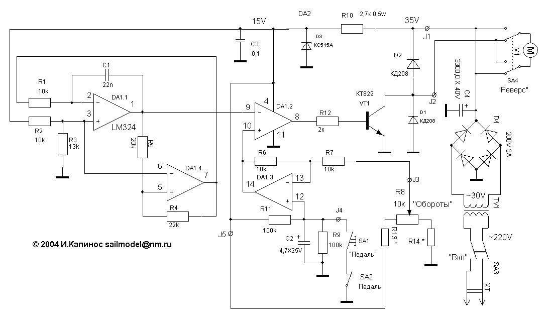
При конструировании бормашины встал вопрос о выборе схемы регулятора оборотов. Реостатные схемы регулирования скорости вращения коллекторных двигателей постоянного тока, в том числе с применением силовых транзисторов, на которых падает часть напряжения, обладают низким КПД при малых и средних оборотах. На балластных транзисторных ключах рассеивается значительная тепловая мощность, что ужесточает требования к системе их охлаждения. Поэтому выбор системы регулирования скорости вращения пал на импульсные схемы с изменением ширины прямоугольных импульсов напряжения, подаваемых на обмотку двигателя (широтно-импульсная модуляция – ШИМ). Принцип ШИМ заключается в следующем: напряжение в нагрузку подается импульсами постоянной амплитуды, причем соотношение между шириной импульса и паузы (скважность) регулируется, что эквивалентно изменению напряжения питания на нагрузке. Достоинством этой схемы является ее высокая экономичность и надежность. Управляющий нагрузкой транзистор бывает только либо полностью включен, либо выключен, поэтому он практически не нагревается и его можно устанавливать без теплоотвода.
После анализа различных регуляторов качестве базовой была выбрана схема , опубликованная в журнале «РадиоХобби» (№4/2001., перепечатка из “Hobby Elektronika” №7/01, автор Иштван Кекеш). Регулятор (см.схему) содержит задающий генератор напряжения треугольной формы частотой 2кГц (DA1.1, DA1.4), электронный ключ VT1 и регулятор скважности (DA1.2, DA1.3, R8). На рисунке ниже показаны графики напряжений в типовых точках схемы.

Здесь синим цветом показано напряжение на выходе генератора треугольного напряжения (вывод 1 DA1), красным – напряжение регулировки оборотов с потенциометра R8, зеленым – напряжение на двигателе. Очень наглядно видно, что включение и выключение напряжения на нагрузке происходит в момент совпадения напряжения задающего генератора и напряжения на регулирующем потенциометре. Чем выше управляющее напряжение, тем шире импульс на нагрузке.
В схеме предусмотрена возможность включения двигателя с помощью ножной педали SA2. В моем варианте в качестве педали работает обыкновенный короткоходовый концевой выключатель с нормально замкнутыми контактами (в народе – «большой микрик»), лежащий на полу. При выключенном SA1 двигатель работает постоянно, при включенном – только при нажатии на педаль. Благодаря наличию конденсатора C2 пуск двигателя осуществляется плавно, что иногда может быть полезно (при указанной емкости C2 примерно за 1 сек.). Переключатель SA4 служит для реверсирования двигателя. Диод D3 стабилизирует питание регулятора. Питание осуществляется через понижающий трансформатор TV1 и выпрямитель D4. Параметры трансформатора зависят от примененного электродвигателя. В первом приближении напряжение вторичной обмотки трансформатора должно быть равно номинальному напряжению электродвигателя плюс 5 вольт, падающих на выпрямителе и ключевом транзисторе. Для возможности работы в форсированном режиме можно добавить еще процентов 20-30. Расчетный ток вторичной обмотки трансформатора, диодов выпрямителя и ключевого транзистора должны быть больше, чем ток, потребляемый электродвигателем, причем для надежности работы лучше дать запас в 3-5 раз. При напряжении питания менее 20В диод D3 можно исключить. Напряжения, указанные на схеме, соответствуют двигателю 27В 30 Вт.
Большинство элементов схемы смонтировано на печатной плате размером 65Х40 мм. (более тонкой линией показана перемычка) Плата установлена в корпусе на двух трубчатых стойках с винтами М2,5 (см. также схему расположения элементов и шаблон для сверления отверстий). Внутри корпуса смонтированы трансформатор, конденсатор С4, выпрямитель D4. Регулятор оборотов R8, переключатели и разъемы для подключения двигателя и педали смонтированы на лицевой панели, резисторы R13 И R14 смонтированы на R8.
В качестве DA1 можно применить любой универсальный счетверенный операционный усилитель. В оригинале были указаны TL064, TL075, TL084, я применил LM324. Ключевой транзистор применен КТ829А (100В, 8А ), для более мощных двигателей можно применить КТ827А (100В, 20А). Диоды D1 и D2 защищают VT1 от выбросов напряжения на индуктивной нагрузке.
При налаживании R13 и R14 не устанавливают, провода от платы припаивают прямо к R8. При правильном монтаже и исправных деталях схема начинает работать сразу. Вращением R8 проверяют регулировку оборотов от нуля до максимума. Если последние не совпадают с крайними положениями R8, необходимо подобрать R13 и R14, чтобы максимум и минимум совпали с крайними положениями регулятора. Возможен вариант, когда схема не будет работать из-за того, что не запускается задающий генератор. В этом случае можно попробовать немного увеличить номинал R4. Для изменения времени плавного пуска можно изменять емкость C2.
В заключение хочу отметить, что потратив всего около $10 и немного свободного времени, можно значительно улучшить характеристики своего электроинструмента.